斩获39个奖项,一等奖7项!楚怡杯最终成绩单揭晓
发布时间:2026-02-26
阅读次数:次
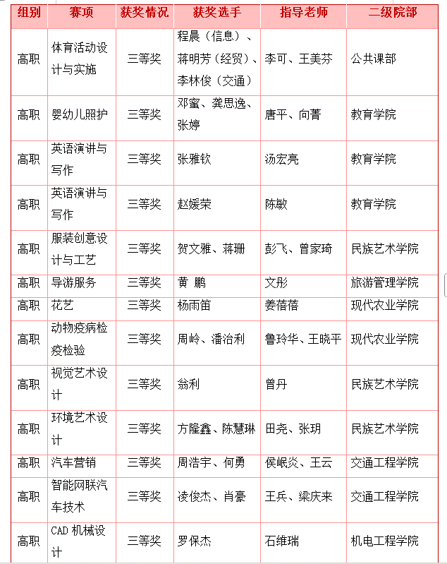
近日,由湖南省教育厅、湖南省人力资源和社会保障厅联合主办的2026年度“楚怡杯”湖南省职业院校技能竞赛圆满落下帷幕。我校师生在比赛中团结协作、奋力拼搏,最终取得优异成绩,共荣获39个奖项,其中,一等奖7项、二等奖10项、三等奖22项。




本次竞赛我校共参与33个赛项,32个赛项成功获奖,获奖数量与质量均创历史新高。优异成绩的取得,充分彰显了学校坚持以赛促教、以赛促学、以赛促改的扎实成效,生动展现了学校过硬的办学实力、显著的人才培养成果,以及师生追求卓越的专业素养与昂扬向上的竞技风貌。
(审核:向昌斌 刘湘蓉 编辑:刘昌良)
智慧校园
院长信箱
信息公开

