高等学校学生获得学籍及毕业证书政策告知
高校学生获得学籍及毕业证书政策
告 知
一﹑高校学生指具有所在学校﹝含承担研究生培养任务的科研机构﹞学 籍的 博士研究生﹑硕士研究生﹑本科生﹑专科﹝高职﹞生。
二﹑按国家招生规定经省级招生办公室办理录取手续,持学校录取通知书入学,经录取学校复查合格的学生取得学籍。
三﹑自2007年始,国家实行普通高等学校本专科新生学籍电子注册制度,对取得学籍的学生实行学籍电子注册。注册规则是:教育部将全国录取新生数据分发至学校所在地省级教育行政部门,高校向所在地省级教育行政部门核对本校新生名单后予以注册,省级教育行政部门将注册新生数据报教育部审核备案。
四﹑普通高等学校和省级教育行政部门分别在各指定网站公布已注册新生学籍信息,学生可进入网站查询本人学籍注册情况。省﹑校两级网站中无学生信息者既无学籍,不能获得国家承认的学历证书。
五﹑国家实行学业证书制度。高校学生修完教学计划规定课程考核合格准予毕业者,获得毕业证书。毕业证书内容由国家规定,种类如下:
博士研究生毕业证书﹝内容﹞

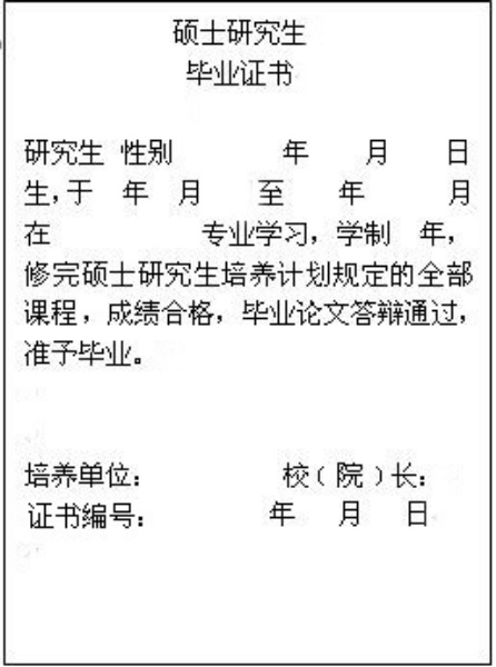
硕士研究生毕业证书﹝内容﹞

普通高等学校本、专科毕业证书﹝内容﹞

独立学院毕业证书﹝内容﹞

普通高等学校“专升本”毕业证书﹝内容﹞

五年一贯制专科﹝高职﹞毕业证书(内容)

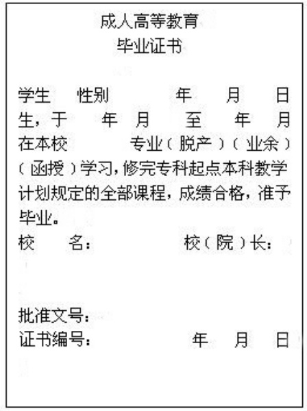
成人高等教育本、专科毕业证书(内容)

成人高等教育专科起点本科毕业证书(内容)

网络教育本﹑专科毕业证书(内容)

第二学士学位生毕业证书(内容)

六﹑国家实行学历证书电子注册制度。高校颁发的毕业证书报所在地省级教育行政部门依据入学时学籍电子注册数据审核注册后,报教育部审核备案并提供网上查询﹝中国高等教育学生信息网,网址:http:/www.chsi.com.cn﹞。经电子注册的毕业证书国家予以承认和保护,未经电子注册的国家不予承认。
教育部高校学生司
二○○八年九月
智慧校园
院长信箱
信息公开

