智慧校园
院长信箱
信息公开
学院首页
学院概况
学院简介
现任领导
章程建设
学院荣誉
校训校徽校歌
校园风光vr
城市概况
机构设置
党政管理机构
教学机构
教辅机构
人才培养
校园生活
学生处
团委
科学研究
招生就业
招生网
就业网
社会服务
成教培训中心
科技与发展规划处
职教集团
智慧校园
院长信箱
信息公开
新闻中心
学院动态
通知公告
招标公告
媒体看学院
当前位置:
首页
»
新闻中心
» 招标公告
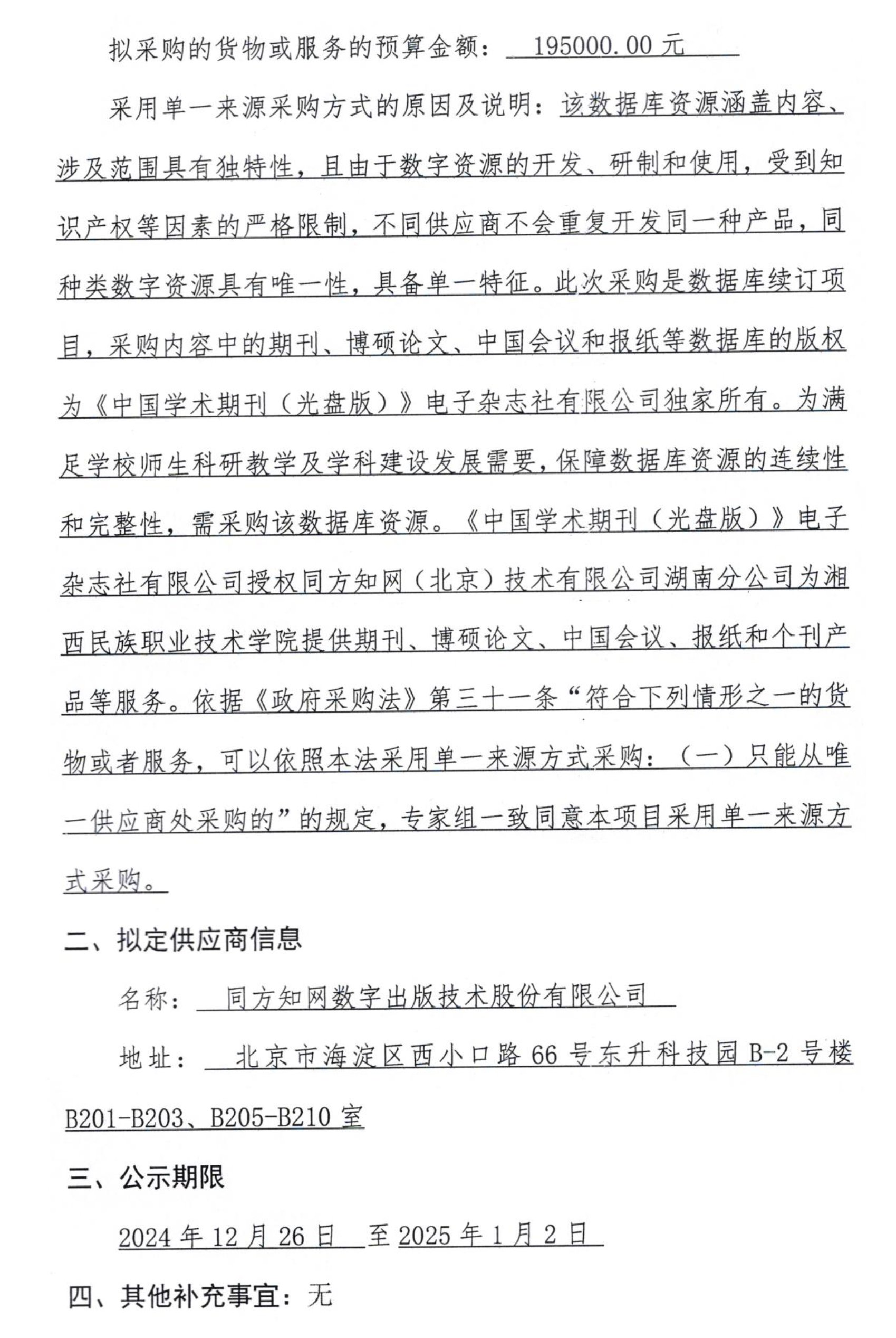
湘西民族职业技术学院中国知网项目单一来源采购公示
发布时间:2024-12-25
来源:招投标中心
阅读次数:次
相关附件
专家论证.docx
下一篇:
猕猴桃工程技术研究中心比选邀请公告
分享至: